DNA Repeat Expansions Studied in 900,000 Biobank Participants

ago 23 hours
DNA Repeat Expansions Studied in 900,000 Biobank Participants
Advertisement
Advertisement

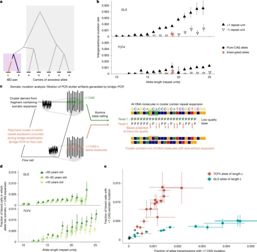
Recent studies have turned the spotlight on DNA repeat expansions, particularly focusing on their implications for genetic disorders. Researchers examined data from 900,000 participants in various biobanks to understand these expansions’ role in health and disease.

Key Findings from DNA Repeat Expansion Studies

DNA repeat expansions occur when sequences of DNA are repeated multiple times in succession. These repeat expansions can lead to several genetic disorders, such as Huntington’s disease and myotonic dystrophy.

Study Overview

A significant contribution came from the 2023 study that analyzed tandem repeat variations. This research revealed population-wide data that highlighted the prevalence of these genetic structures.

Impacts on Health

Research has shown that short tandem repeat (STR) variations significantly affect gene expression. Changes in these repeats can influence susceptibility to diseases, modifying clinical outcomes and patient responses.

  • STR variations contribute to blood and serum traits.
  • They play a role in neurodegenerative diseases, including Huntington’s disease.
  • Understanding these mechanisms can lead to improved treatment strategies.

Genetic Modification and Disease

Studies have identified genetic modifiers that influence the timing and severity of disorders associated with DNA repeat expansions. One prominent study focused on Huntington’s disease extensively examined factors that modify its onset and progression.

For instance, the Genetic Modifiers of Huntington’s Disease (GeM-HD) Consortium has been crucial in identifying these modifiers through genomic analyses. Their findings underscore the importance of conducting large-scale studies to pinpoint risk factors associated with repeat expansions.

Future Directions

As research continues, there is a concerted effort to synthesize genomic data with clinical outcomes. The aim is to enhance understanding of how repeat expansions link to various health conditions.

Moreover, advancements in genetic technology, such as CRISPR/Cas9, enable precise editing of repeat sequences, opening avenues for potential therapies targeting these repeat-related disorders.

Conclusion

The exploration of DNA repeat expansions in biobank participants marks a significant step toward understanding their role in genetic disorders. Ongoing research will undoubtedly contribute to the development of targeted interventions and personalized medicine approaches.

Advertisement
Advertisement